SMART HOME SYSTEM (PYTHON)
Dec 14, 2025
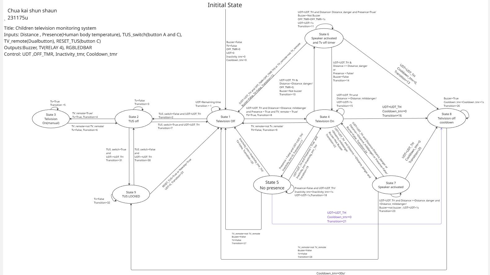
Designed a home system that limits the child Television time as well as tracks their viewing distance from the Television. All to be displayed on a m5stacker screen and also incorporating PIR motion sensors, LDR light sensors, and relay-controlled appliances.
Used finite state machine technique to plan the flow of the coding .
Debugged codes to ensure that the system runs smoothly





